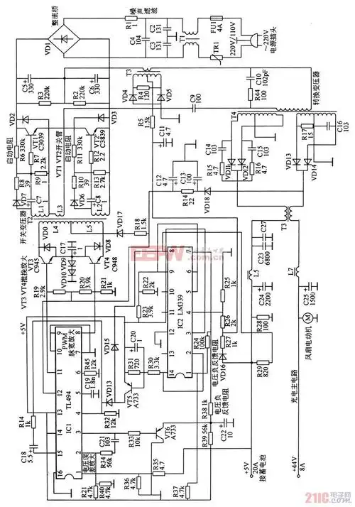
充电电路中的电动自行车佳腾充电器电路图

相关图片

电动自行车佳腾充电器电路图二

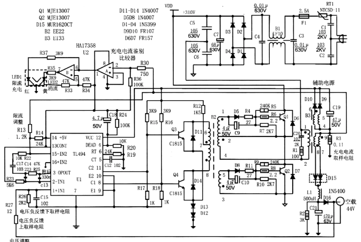
权威电动车充电器电路图

电动车充电器电路图

电动车充电器电路图全集

电动自行车充电器电路原理分析

随机推荐

时代少年团应援色手链(送小卡版)#手工diy #原创手作 # - 抖音

八卦爆料:王一博,宋茜,王源,赵樱子,何洛洛,郑合惠子

如果csgo宣传片请到了茄子配音_哔哩哔哩_bilibili

黄英相关图片

唯美神秘的宇宙星空桌面壁纸下载

恒科华府

们举家到了内蒙古呼伦贝尔 东北农村小院图片 的一个小山村,整 - 抖音

94病娇动漫男生,帅气来袭99