蓄电池电焊机电路图

相关图片

松下气保焊机与机头连接电路图

wsm--160逆变氩弧焊机电路原理图

逆变焊机完整电路图图片大全

逆变氩弧焊机电路图.jpg

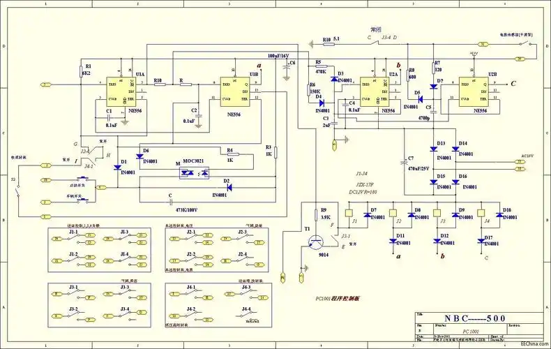
nbc-250 抽头式二保焊机diy

随机推荐

【手机壁纸】刘亦菲

性感撩人的高冷气质美女,高清壁纸图片,大陆美女-回车桌面

盘点:曾在中国大红的5位女韩星,演女一,个个貌美,今何在

陈美琪真抗老,穿无袖黑色印花旗袍呈现东方气质,美出了新高度

慕思寝具广告片拍摄案例

魔道祖师,忘羡q版 - 堆糖,美图壁纸兴趣社区

罗海琼新戏官宣47岁保养得当不见老

手工折纸玫瑰花幼儿园作业