[分享]7张常见电路图,全都能看懂的算你厉害!

相关图片

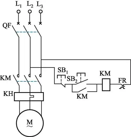
我是小豆:如何看懂电路图,11个经典电路图实物讲解

实例分析,如何看懂电气基本控制电路图

电路图看不懂?

谁能给我个分力原件的简单的音箱电路图啊

实例分析,如何看懂电气基本控制电路图

随机推荐

杨幂出席活动,留气质波浪卷发身穿一袭红色抹胸款礼服长裙美的格外"

肖战出镜只有144万人观看,实践后打脸洗脑包_小飞侠_感觉_因为

双马尾 部位 性感 软妹 萝莉 可爱 超甜 真人女生头像(日更中喜欢请

这几组女人生孩子前后对比照,反差太大,连亲妈都不一定认得出

分享一下自截或填字的奥特曼表情包并且希望能和组友交换一下常见的我

好心态句子精辟(好心态短句100句)

赵今麦#赵今麦 #开端 #少女写真 #蓝色治愈系 #情绪 - 抖音

有多少人想抱回家的萌芽熊,拯救你的坏心情