电气控制中的自锁

相关图片

【2017年整理】考试复习重点1三相交流电机自锁连续转动电气控制原理

三相电机自锁控制电路

电工三把锁之自锁 电路控制

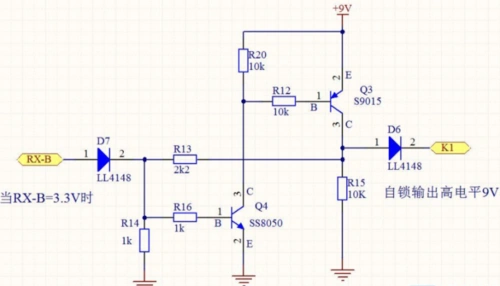
三极管自锁电路介绍

大家帮忙下个文档《电动机起保停控制线路》

随机推荐

长相平平,却非要演绝世美女,到底是谁的审美出了问题?

戴墨镜照镜子的酷小汁一枚吖 #王一博

《奔跑吧》提前看,鹿晗沙溢玩转湿身大战

毫无疑问连衣裙确实能能够展现女人优美的曲线,很有吸引力

12mm渐变立体圆寸|清爽发型|男生短发 97这样的寸头你们爱吗?

在新剧里白敬亭饰演了一名 特警精英 ,不得不说,穿上警服真的太可以了

另一位获得银奖的歌手是当时被人亲切地称为"赵姨娘"的赵欣瑜,她当时

上海男装宇宙王保罗 品牌男裤男式休闲裤批发 直筒型633-59深咸菜图片