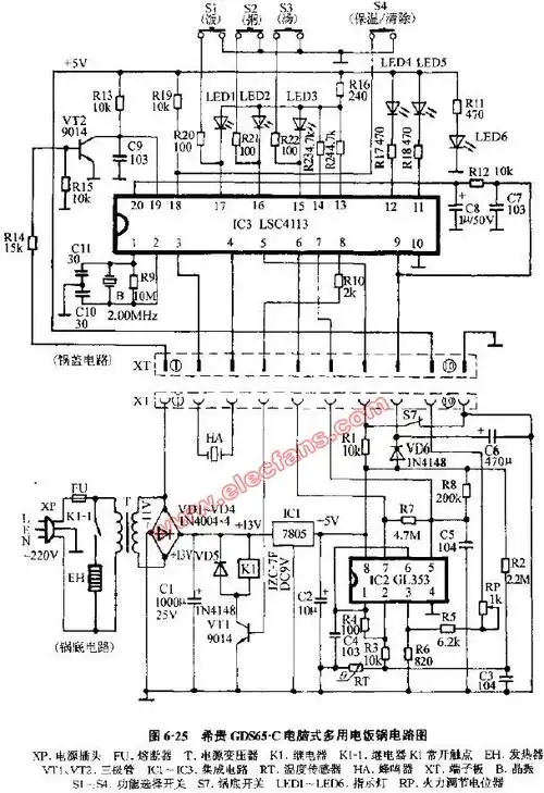
九阳电压力锅电路图

相关图片

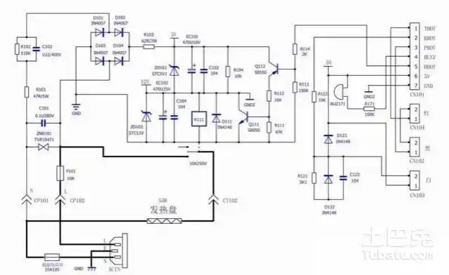
ya502电压力锅电路图.jpg

三角牌ybw60-100a电压力锅有时能加热,有时不能加热

>>两种保温式自动电压力锅原理与维修电路图

创迪电压力锅电路图及相关介绍

电饭锅电路图

随机推荐

如花美貌林允儿

"我愿意一生一世,照顾maggie(邵美琪),若生命终止时,我宁愿女友先死

杨紫《香蜜沉沉烬如霜》剧照图片壁纸

kühn,marlen valderrama alvaréz,portrait,壁纸,高清壁纸人物,美女

回顾宋佳:大21岁丈夫患病后离婚,55岁公开新恋情今在国外开店

人海(2015版)吉他谱_燕池_a调弹唱吉他谱 - 吉他世界

男明星扮女装谁最好看?还得看"捡漏王"王祖蓝

港风复古四六分,男生长发发型