爱玛电动车充电器维修电路图

相关图片

分享雅迪电动车60v充电器电路图,超详细分析工作原理 - 电源/充电器

请教家电高手:多余1个72v和1个48v电动车充电器,我想改成12v充电器,给

收集电动车充电器电路图30张,以备不时之需

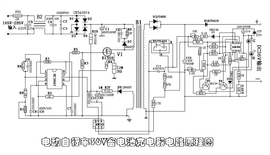
36v电动车充电器电路图

36v电动车充电器原理图

随机推荐

他是章子怡当年最想嫁的人,现在去追张雨霏?_霍启山_霍家_感情

任贤齐写真-769x1024.96k.大图-明星写真馆n63.com

98日系短发,适合长脸圆脸的短发发型 短发搭配减龄法式刘海 修饰

和平精英壁纸

被我弄丢的你主题曲歌词海报##被我弄丢的你同名主题曲mv

个人工作简历模板

【exo】2018 sbs歌谣大战 《love shot》 金钟仁solo dance 舞台

现货供应血氧仪挂绳 医疗产品挂绳 工厂直销手机吊绳