台铃电动车充电器电路图

相关图片

西普尔sp500-72v充电器原理图

电路识图72电动车充电器电路原理详解

电动车充电器电路图全集

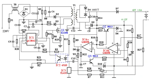
电动车充电器电路原理图

收集电动车充电器电路图30张,以备不时之需

随机推荐

注视镜头,女人,露齿笑,快乐,自然美

感情方面,关之琳经历过两段婚姻,第一任老公是富商王国旌,结婚不到

肖战王一博,一黑一白翩翩美少年,可以当情头了都!啊啊啊啊我腐了!

男生简单的励志网名【一】.doc 5页

1200㎡福州又一家综合文化站揭牌启用

上海英语培训机构

lindi的家人很支持她的事业,但不希望她做太多整容手术,lindi说:"曾有

关键词 : 开心,背书包,卡通,矢量图,升学[声明] 觅元素所有素材为用户