收集电动车充电器电路图30张,以备不时之需

相关图片

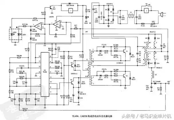
电路识图72电动车充电器电路原理详解

电瓶车充电器电路.jpg

收集电动车充电器电路图30张,以备不时之需

电动车电瓶充电器电路图

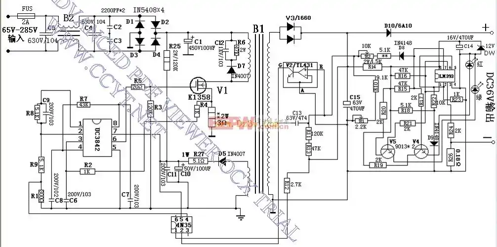
电动自行车顺惠充电器电路图

随机推荐

jaypartyday3_园游会

很多人都不知道,在成为喜剧女王之前,蔡明是一个极为漂亮且有灵气的女

画师「bsm-135」作品欣赏:造型酷帅的二次元美少年插画

又美又蠢洪欣被莫少聪污蔑生活混乱带儿子嫁小老公遭背叛

周渝民和大s分手后,在节目里控诉:我听到她高跟鞋的声音就害怕

《家有儿女》细思极恐的情节,你看懂了吗?

世界上最香的动物 麝是世界上最香的动物国家保护动物

拂小舟朦胧江南诗雨静听江南谣江畔渔者共诉江南情当江南水乡遇到水彩