(共3页,当前第1页) 你可能喜欢 万能充电器原理图 无线充电器电路图

相关图片

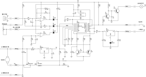
电动车充电器电路图全集

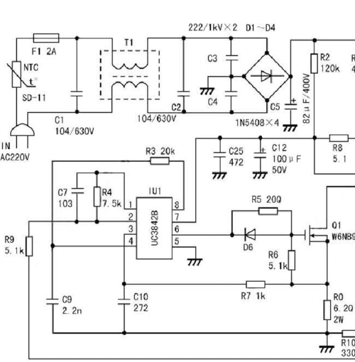
充电电路中的电动自行车佳腾充电器电路图

收集电动车充电器电路图30张,以备不时之需

权威电动车充电器电路图

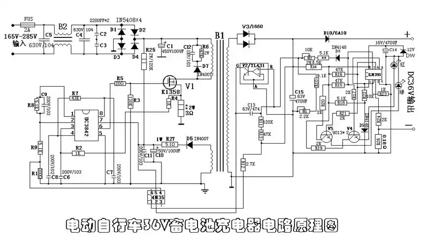
电动自行车充电器电路原理分析

随机推荐

资讯丨一场让100多位明星红人时尚达人现身的fashionshow到底如何惊艳

【青花瓷】尤克里里指弹谱

大拇指 点赞图片_大拇指 点赞动态图_大拇指 点赞表情包gif动图下载

女人过了60岁,发型选这3种"贵妇卷"才显气质,有白发更高级

古风动漫伤感头像女生高清动漫丧系古风女头图片

【图】那辛的老公 好声音内幕姐姐一手操控

动漫壁纸|《斗罗大陆双神战双神》国漫男神唐三海神高清壁纸

《冰菓》动漫头像丨情侣头像丨动漫情头