常见的电动车充电器电路图汇集

相关图片

电动车充电器电路图全集

给大家讲讲一款典型电动车充电器原理图的原理

充电机不知何故多次击穿控制极和阴极,求大家给我指点迷津,电路图如下

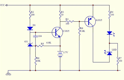
7v 锂电池自动充电电路

电动车 充电器电路图

随机推荐

炎明熹个人演唱会:18岁新生代歌手,惊艳首秀梁咏琪

当初毛晓慧版《神雕侠侣》小龙女造型曝光一出来就秒上热搜,眼影出了

赵丽颖新剧照曝光侧颜杀惊艳众人同款紧致侧颜如何get

春天的足迹

张艺兴[超话]

男士西装搭配鞋子图片

【图】神犬小七第二季小七图片呆萌可爱 欢乐制胜的萌宠奇缘_内地剧_

周震南 #追星 #推荐 #宝藏男孩 #图片 韩国南友你心动 - 抖音