6张经典电路图分析,让你从电工学徒进化成高级电工,你

相关图片

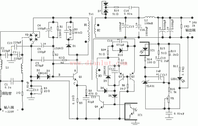
中国工控 |电工实操考核中,最经典的7张电路图(高清收藏版)

6张经典电路图分析,让你从电工学徒进化成高级电工

经典电路详细品鉴

运算电路的基本定义和运算电路经典基本电路图

运算电路的基本定义和运算电路经典基本电路图

随机推荐

原创成龙一双儿女各有归属女儿得不到财产儿子能领至少25亿

刘嘉玲的话,有人信了|舒淇|王俊凯|王传君|社交平台|tfboys_网易订阅

港风新款春季韩版学生白色厚底运动鞋女ins旅游百搭跑步波鞋

生字笔顺演示

这居然是袁娅维的本名

求好看的男明星的证件照

甜度满分!靳东皮夹克潇洒帅气 笑到停不下来变"靳三岁"

头像|跨年烟花头像