电饭煲用控制电路

相关图片

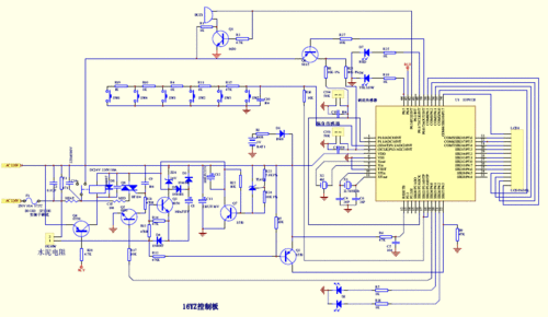
美的电脑式电饭煲控制板电路图

电饭煲用控制电路

电饭锅电路图纸19希贵电脑多用式

电饭煲电路图原理

三角牌电饭锅煲电路图

随机推荐

00:00 01:39 01:39 为您推荐: 绝代双骄:屠娇娇收留小鱼儿,培养接班人

李显红:三星堆文明告诉我们,中国文明水准在走"下坡路"_手机搜狐网

腹肌.

适用苏泊尔电饭煲开关 开盖按钮cfxb30fd22-60 cfxb40fc119-75

张卫健年轻时盛世美颜,光头依然彰显魅力

吉他谱丨关喆《想你的夜》

火箭军新导弹亮相,电视剧《号手就位》中的东风-49,东风-185b/c_腾讯

德芙草莓味白巧克力我的年货就是你啦