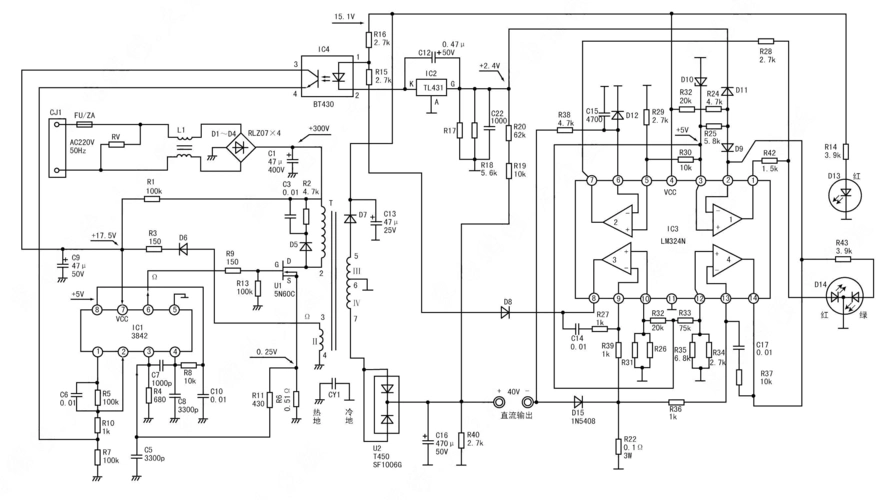
48v电动车充电高清电路图与原理详解

相关图片

48v电动车充电器电路原理图

绿源电动车48v充电器电路原理图

电动车48v充电器原理图与维修

收集电动车充电器电路图30张,以备不时之需

48v电动车充电器原理图-可控硅专项电路图-电子产品世界

随机推荐

肖战微博之夜 好久不见眯眼笑 - 抖音

高颅顶绝对是近年来的审美标杆,无论是天生就拥有优越的高颅顶,还是

自制led手电筒简单led手电筒电路图

吴谨言黄景瑜新剧杀青,两个人的cp感好像不是一般的强

蒙面唱将同款面具 蒙面唱将同款面具蒙面歌王面具歌手头套面罩定制

小丑女 蝙蝠侠

一家五口小老虎卡通可爱三孩 虎小宝——微信表情包可下载 可复制转发

复古森系小清新头像 真人高清的文艺女生头像森系图片_女生头像_头像