36v电动车充电器电路图

相关图片

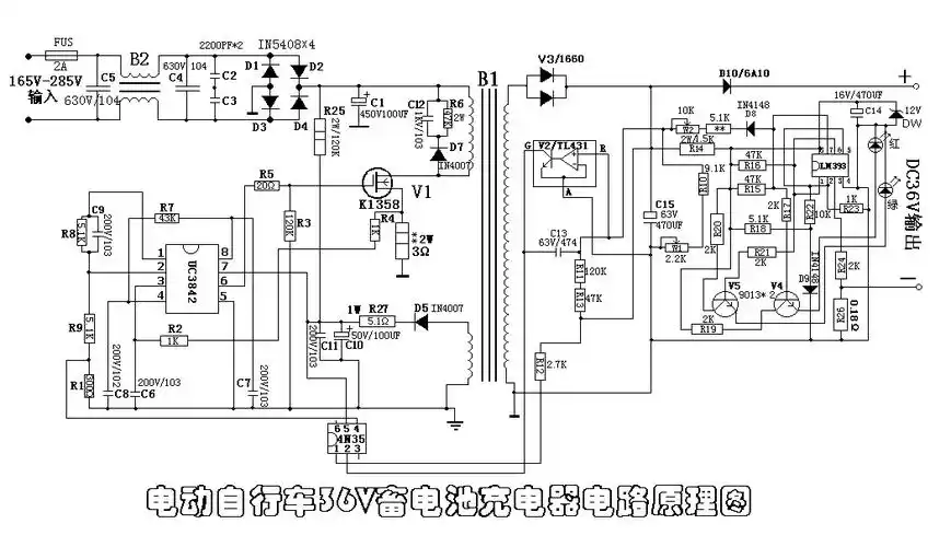
电动自行车充电器电路原理图60v60v电动自行车充电器电路图

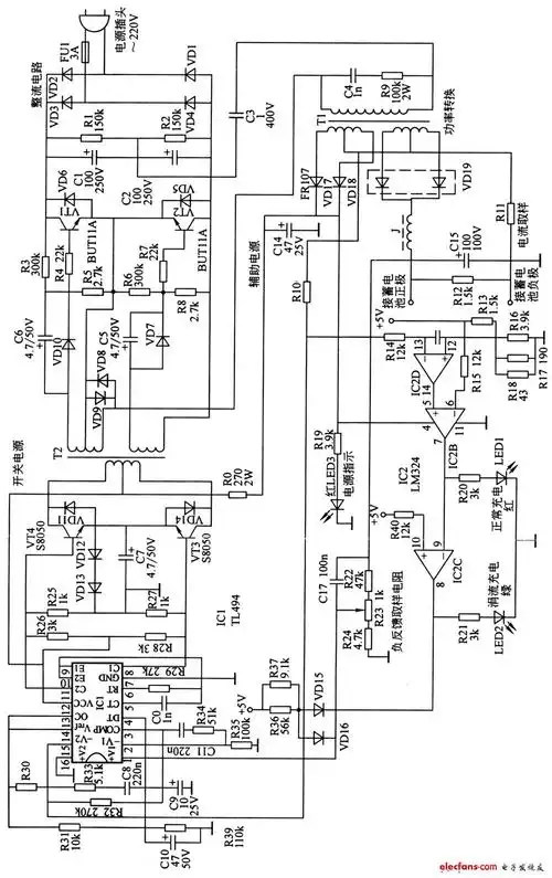
电动车电瓶充电器电路图

(共3页,当前第1页) 你可能喜欢 万能充电器原理图 无线充电器电路图

电动车 充电器电路图

收集电动车充电器电路图30张,以备不时之需

随机推荐

贺峻霖高清柚图#绝美 #舞台 #超酷 - 抖音

蔡徐坤终于承认了!

48岁林心如老到认不出!穿宽松t恤显苍老,素颜出镜似寻常大婶

相关组词 报错

赖冠霖为什么退圈?除了恋情被拍,angelababy也要负一定的责任

通过下图大家也能看到,套璐璐在原相机中的模样还是

1626会客厅│同行casper卡斯柏沪上潮流之旅

lisa出道原因曝光一夜爆红不是偶然