13001应用电路图

为了正规,还是用电脑重新绘制了一遍电路原理图

图片尺寸1876x780

用13001开关三极管设计保护电路

图片尺寸366x346

一款手机充电器电路

图片尺寸1318x851

开关电源炸开关管

图片尺寸992x470

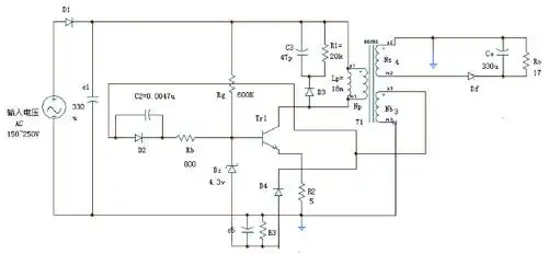
这个小6v充电器取样绕组是如何工作起到控制13001的?

图片尺寸816x612

这个是什么变压器

图片尺寸1160x717

13001三极管做zvs

图片尺寸676x491

此图是由8050与13001组成的3wled电源,请高手解释下原理或有原理图的

图片尺寸642x298

13001组成的山寨手机充电器电路

图片尺寸978x286

三极管一键开关机电路详解

图片尺寸562x413

网友自画的,标出来让大家看下位置,这是瑞能5号7号电池充电器的电路图

图片尺寸671x458

ha13001音频功放ic电路图

图片尺寸640x480

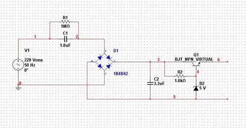
电路如图,为一个4.2v的电池充电.

图片尺寸772x402

13001 - 电子发烧友网

图片尺寸1000x625

ha13001 音响ic电路图

图片尺寸640x480

ha13001功放电路

图片尺寸640x480

可否用13001做个小实验,电路越简单越好.我只想实操一下13001三极管

图片尺寸600x381

> sbn13001

图片尺寸827x1169

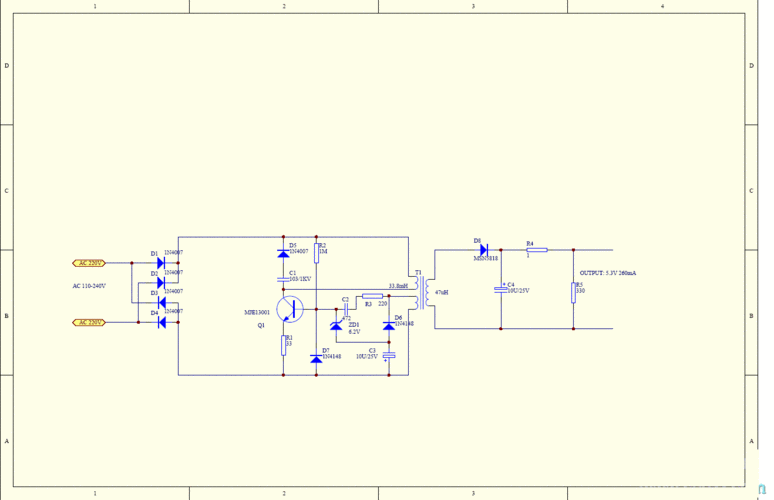
充电器13001开关电源电路图

图片尺寸602x280

为什么小功率自激式电源都用13001做开关管,不容易烧坏吗?

图片尺寸782x475