滑差电机调速器接线图

电磁调速-滑差电机说明

图片尺寸723x1083

调速器 jd1a-11 滑差电机调速器 电磁调速电动机控制器

图片尺寸554x515

三相电动机双速2y_接法调速电路设计

图片尺寸799x562

印刷设备电磁调速异步电动机滑差电机

图片尺寸424x391

接触器控制的双速电动机调速电路

图片尺寸974x678

电动机调速器接线图

图片尺寸750x528

单相电机调速器原理图单相电机调速方法

图片尺寸681x309

70yyt15w单相电容调速电机接线图

图片尺寸500x341

交流调速电机用那个调速器怎么调节速度的?工作原理是什么.

图片尺寸353x334

twt东炜庭120w调速齿轮交流电机5ik120rgn-cf配减速箱齿轴马达

图片尺寸1201x480

减速电机调速器厂家供应 万鑫减速机6w-200w数显调速器现货

图片尺寸899x496

可控硅晶闸管的应用滑差电机

图片尺寸420x387

电机调速器工作原理以及接线图

图片尺寸800x496

控制电机速度的,不是l(火线),火线只是供电,控制电机速度的是调速器

图片尺寸603x559

ss-22型调速器,分体式调速器

图片尺寸1536x1920

滑差电动机电磁调速电动机控制器

图片尺寸488x486

yct系列电磁调速电机滑差电机纯铜线国标调速三相异步电动机马达

图片尺寸750x698

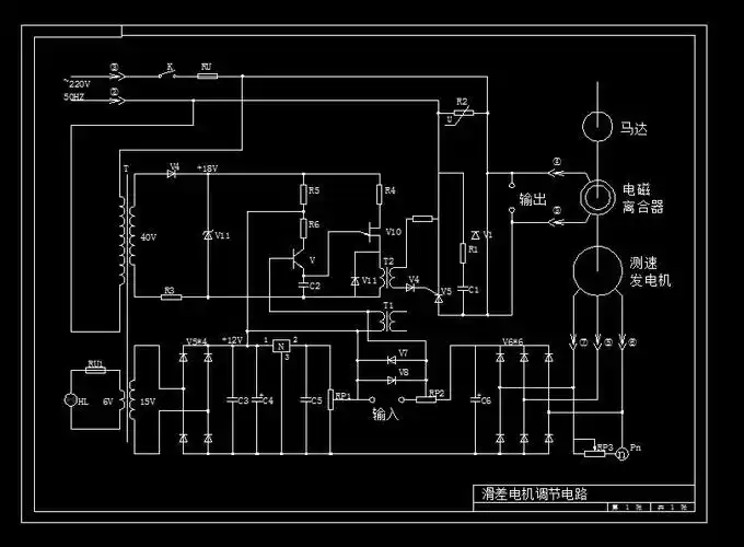
滑差电动机自动调速系统电路图

图片尺寸810x596

精研spc系列面板式调速器 spc60e spc90e spc120e spc200e

图片尺寸601x626

电磁滑差电动机调速器_接线图分享

图片尺寸526x301