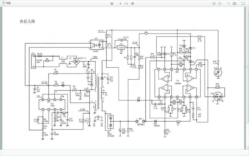
48v电动车充电器电路图

相关图片

48v电动车充电高清电路图与原理详解

绿源电动车48v充电器电路原理图

48v电动车充电器故障

48v电动车充电器原理图-可控硅专项电路图-电子产品世界

请教家电高手:多余1个72v和1个48v电动车充电器,我想改成12v充电器,给

随机推荐

当年,热巴的平刘海可是被全网嘲的啊|迪丽热巴|发型|短发|古力娜扎

倪妮真会秀长腿穿雾蓝色西服玩下身失踪170的身高够真实

50岁俞飞鸿高清写真曝光,颜值不低于20出头的小姑娘,至今单身

女星三大巨头出榜头围大真的蛮头大的

【饭制分享】边伯贤饭绘 fanart 漫画 手绘

虞书欣030495 更新壁纸~ #虞书欣温婉国风

刘烨老师跟胡军老师真的演得好棒#蓝宇 #日本生活 #刘烨 #胡军

常用草书字体钢笔字帖下载(十一)