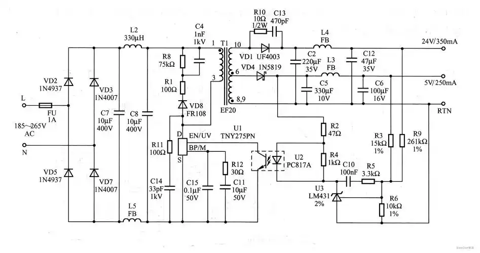
200watx电源(tl494)电路-开关稳压电源电路图-电子产品世界

相关图片

电源电路

可调直流稳压电源电路

viper12a电源电路为啥桥堆老是短路爆炸

长城btx-400sd开关电源电路原理图

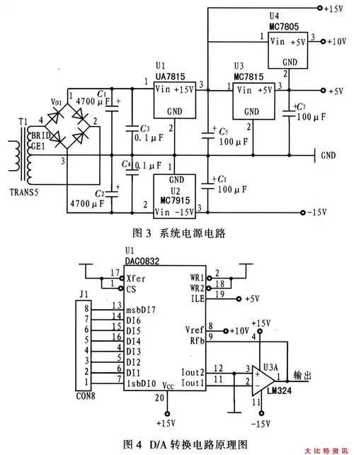
> 基于niosii的高精度数控直流稳压电源设计 图3为系统电源电路图

随机推荐

刘亦菲头像

赵丽颖晒照宣传新剧,对镜比心甜如初恋,指甲漆黑引争议_腾讯新闻

林青霞年轻时秒杀她!美人不能只看脸!

精挑细选的16张真4k高清手机壁纸!适配三星s8手机!尺寸刚刚好

原创小向太郭碧婷终于美回来了新短发造型干练清爽笑起来超甜

全智贤(gianna jun)图片合集01

双方因为名利地位走到一起,在日积月累中产生感情,好在李念的老公并未

fila斐乐高圆圆同款女士短袖2021年夏季新款纯棉运动t恤