34个动控制原理图,老电工看了都说好 - 知乎

相关图片

免费文档 所有分类 工程科技 电子/电路 电力拖动控制线路图及原理

电动机基本控制电路工作原理与故障处理

文档下载 所有分类 工程科技 电子/电路 > 星三角启动控制原理图第1页

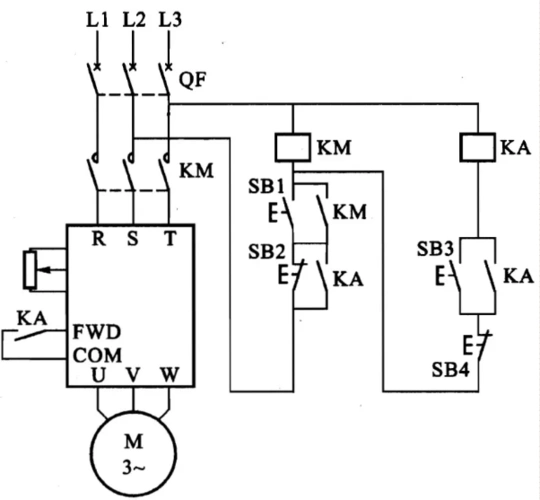
正转控制电路原理图 图1-1 变频器正转 变频器正转 控制电路原理图

电动机自耦降压启动自动控制电路组图

随机推荐

刘德华抽烟合集

4位男艺人的虎牙只有一张是王俊凯的真爱粉的你能几秒找到呢

美女穿着复古浪漫的粉色连衣裙出街

【加拿大】外国男model★callum gunn★_看图_handsome_boy吧_百度

安以轩谈过几次恋爱? 扒一扒安以轩有几段情史

1.5mm链条吊牌消防牌装饰小铁链条日光灯链吊链挂链细铁链广告链

割完双眼皮的秦海璐,除了气质改变外,选高跟鞋的眼光也是很独到_经典

我画了8个超可爱的q版站姿模板分享给大家 喜欢的宝吱一声就可以蓖技