电动车gd36充电器电路图

相关图片

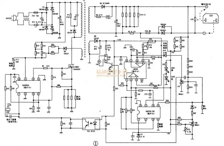
电动自行车充电器电路原理图60v 60v电动自行车充电器电路图

近日,就接修了一台雅迪64v电动车充电器,对其电路进行了实际测绘(见图

雅迪电动车充电器电路图(高标牌)

最新雅迪电动车充电器电路图(高标牌)

五款电动车充电器电路图讲解

随机推荐

孙红雷:分手丁嘉丽20载,娶外籍佳人当爹乐,现居海外享天伦

彭于晏发自拍邋遢照,如果有一天他变成这样,大家还会喜欢他吗?

热门高清电脑壁纸 | 4k电脑壁纸第十七期,动漫,风景壁纸~科幻,梦幻

那就向全世界安利#王子奇 吧!嗷嗷帅#黑白密码#只是结婚关系 - 抖音

可爱卡通头像,一家四口手绘漫画全家福,简单的幸福更特别

这铺面而来的纯爱感,赵露思和陈哲远怎么这么会拍啊 这不是结婚照是

殷桃曾是金狮奖最年轻得主却被入狱的前夫拖累如今怎样了

生日卡片