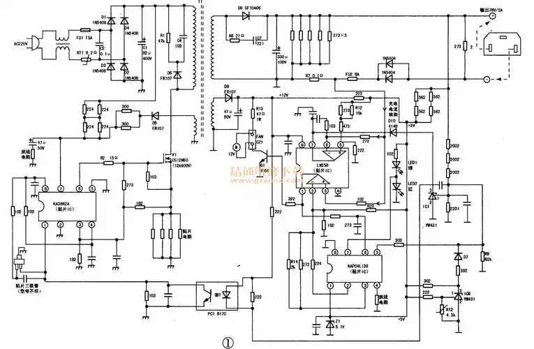
雅迪电动车充电器电路图(高标牌)

相关图片

分享雅迪电动车60v充电器电路图,超详细分析工作原理 - 电源/充电器

收集电动车充电器电路图30张,以备不时之需

36v电动车充电器工作原理分析

收集电动车充电器电路图30张,以备不时之需

威昌fdx-36电动车充电器电路分析

随机推荐

罗晋和平时低调的形象大不相同,他对唐嫣的喜欢可是表现得相当"张扬"

宫锁玉心金枝徐麒雯饰

明星王者荣耀cos,谁的表现最惊艳?

每一天 #自学画画 #简笔画 #城堡 #女生 #铅笔画 #线条

欢迎您源文件__海报设计_广告设计模板_源文件库_昵图网nipic.com

家有儿女中鼠标长大了和白敬亭合照没认出胡海泉

3款最常见的鞋柜尺寸照着做不会翻车7575

师小红与谢兰因戏生情甘做丁克哪知老来得子如今家庭幸福美满