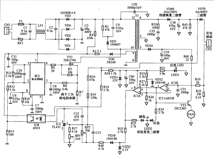
48v电动车充电器电路图

48v20ah电动车充电器改小为48v12ah实例

图片尺寸690x334

电动车充电器电路图全集

图片尺寸920x1302

电动车充电器电路原理图

图片尺寸1323x1641

请教家电高手:多余1个72v和1个48v电动车充电器,我想改成12v充电器,给

图片尺寸1904x1265

48v电动车充电器原理图-可控硅专项电路图-电子产品世界

图片尺寸1491x808

奥斯48v电动车充电器故障检修

图片尺寸2796x1584

48v电动车充电器故障

图片尺寸1306x715

48v电动车充电器原理图

图片尺寸1491x808

收集电动车充电器电路图30张,以备不时之需

图片尺寸2307x1847

电动车48v充电器原理图与维修

图片尺寸920x651

求电动车充电器《jj-dc48v-2》电路图和维修方法

图片尺寸2283x1800

绿源电动车48v充电器电路原理图

图片尺寸1280x800

48v电动车充电器电路原理图

图片尺寸930x641

48v20ah电动车充电器改小为48v12ah实例

图片尺寸1380x976

绿源电动车充电器48v

图片尺寸2680x1524

在用直流电源给电动车进行充电,充电器的主要电路其实就是一个开关

图片尺寸956x608

48v电动车充电器电路图

图片尺寸1485x1064

48v电动车充电器电路图

图片尺寸1633x732

48v电动车充电高清电路图与原理详解

图片尺寸920x1302

一个开关电源加上一个检测电路,目前很多电动车的 48v 充电器都是采用

图片尺寸1257x910